当前位置: 首页 > 产品大全 > 北京大学医学部技术转让工作流程图解读

北京大学医学部技术转让工作流程图解读

北京大学医学部技术转让工作流程图解读

技术转让是连接高校科技创新与社会经济发展的重要桥梁。作为中国顶尖的医学教育与研究机构,北京大学医学部高度重视其科研成果的转化与应用。医学部产业管理办公室作为统筹和推进此项工作的核心部门,制定并执行了一套规范、高效的技术转让工作流程。本文旨在对该流程进行解读,以明晰从成果孕育到成功转让的全貌。

一、流程启动:成果披露与评估

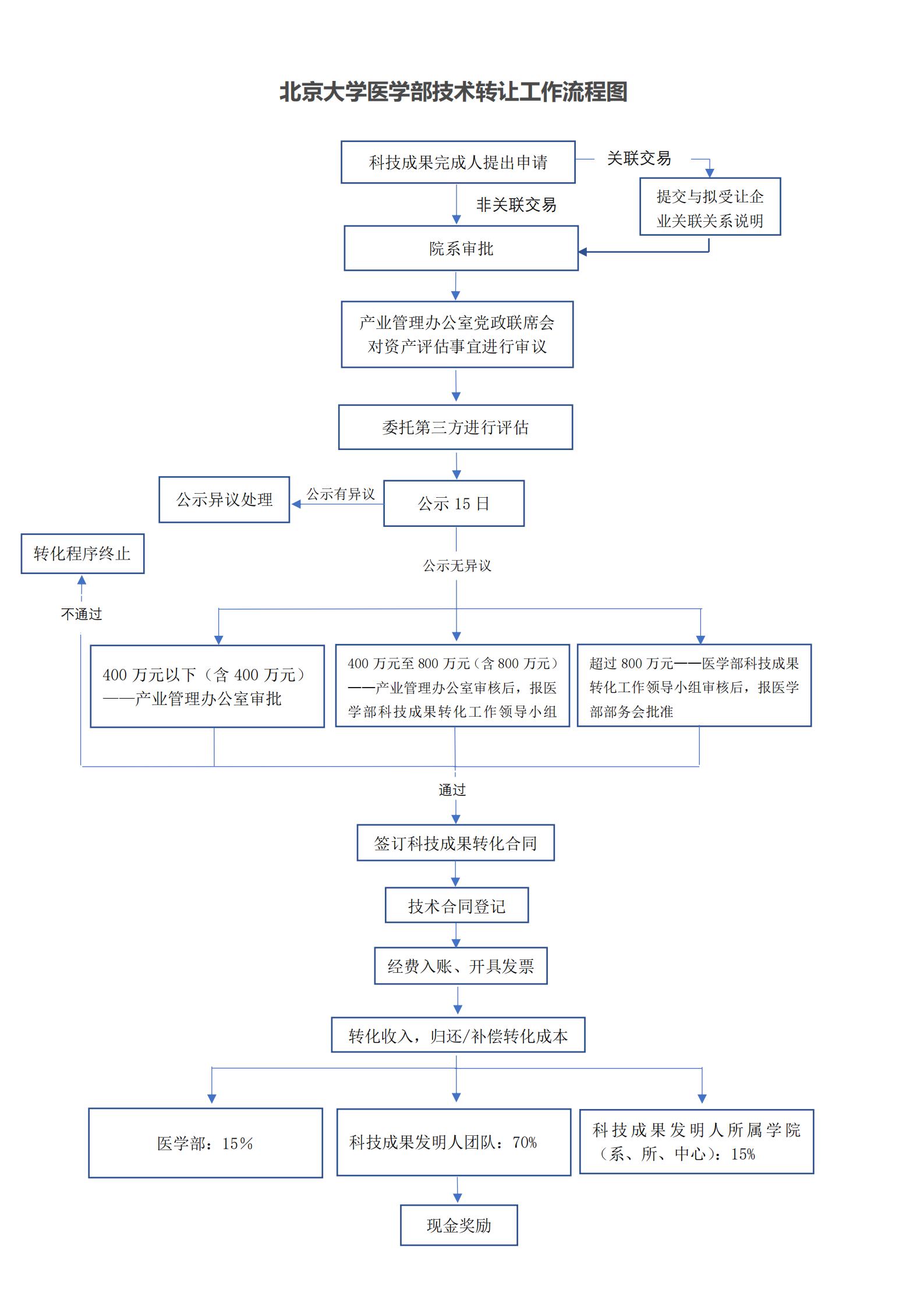
流程的起点是研发人员(或团队)的“成果披露”。科研人员在取得具有潜在应用价值的科技成果(如新药、医疗器械、检测方法、软件著作权等)后,需主动向产业管理办公室提交《科技成果披露表》,详细说明技术内容、创新点、研发阶段、知识产权状态等信息。

产业管理办公室在收到披露后,会组织进行初步的“技术评估”。此阶段主要工作包括:

  1. 新颖性与价值判断:评估技术的创新程度、科学价值及市场潜力。
  2. 知识产权分析:检索相关专利文献,分析技术的可专利性(新颖性、创造性、实用性),并评估现有知识产权布局情况。
  3. 市场前景调研:初步分析技术的应用领域、目标市场、潜在合作伙伴或竞争对手。

基于评估结果,办公室将决定是否启动正式的转让程序,并为技术制定初步的商业化策略(如选择转让、许可或作价入股等模式)。

二、核心环节:知识产权保护与价值确定

一旦决定推进,流程进入核心环节。

  1. 知识产权申请与布局:对于需要且适合申请专利的技术,产业管理办公室会委托专业的专利代理机构,协助研发人员撰写并提交专利申请,构建有效的知识产权保护网。这是保障后续转让权益的基础。
  2. 价值评估与定价:这是技术转让的关键步骤。产业管理办公室通常会委托具有资质的第三方评估机构,对拟转让的科技成果进行价值评估。评估方法可能包括成本法、市场法和收益法等。评估报告将为后续的转让谈判提供重要的价格参考依据。
  3. 制定转让方案:根据技术特点、评估价值和学校政策,明确具体的转让方式(独占许可、排他许可、普通许可或所有权转让)、受让方条件、付款方式(一次性付费、分期付款、入门费加提成等)、后续技术支持等条款,形成初步的转让方案。

三、实施阶段:推介、谈判与决策

  1. 成果推介与寻找受让方:产业管理办公室通过多种渠道进行技术推广,包括但不限于:参加科技成果交易会、利用专业的技术转移平台、定向对接相关行业企业、与医学部附属医院及产业体系联动等,积极寻找潜在受让方。
  2. 谈判与协商:与意向受让方就转让合同的所有条款进行深入谈判。产业管理办公室代表学校利益,确保合同条款公平、合理,符合国家法律法规和学校规章制度,同时保障研发人员的合法权益(包括收益分配)。
  3. 内部审议与决策:对于重大技术转让项目,需根据《北京大学科技成果转化管理办法》等规定,提交医学部乃至学校层面的相关委员会(如科技成果转化领导小组、技术转移专家委员会等)进行审议,形成最终决策。

四、最终步骤:合同签订、履行与收益分配

  1. 合同签订与备案:谈判达成一致后,双方正式签订《技术转让(许可)合同》。合同需按规定报送学校法务部门审核,并在相关部门进行备案。
  2. 履行与跟进:产业管理办公室负责监督合同的履行,包括协助技术资料的交接、跟踪款项支付、监督后续研发里程碑等,确保转让过程顺利进行。
  3. 收益分配与激励:技术转让所得收益在扣除相关成本(如评估费、专利维持费等)后,将按照北京大学及医学部的成果转化收益分配政策进行分配。通常,大部分净收益会奖励给成果完成人(团队)及其所在院系,剩余部分归学校统筹,用于支持后续科研与转化工作,从而形成良性循环,激励更多的科技创新。

北京大学医学部产业管理办公室主导的这套技术转让工作流程图,体现了一个从“实验室”到“市场”的标准化、专业化管理过程。它涵盖了成果识别、产权保护、价值实现、合规风控和利益激励等关键节点,旨在最大限度地释放医学部顶尖科研活动的经济与社会价值,服务于“健康中国”战略。整个流程既保障了学校的国有资产权益,也充分尊重和激励了科研人员的智力劳动,是推动产学研深度融合的制度保障。

如若转载,请注明出处:http://www.mankoudai88.com/product/97.html

更新时间:2026-04-18 10:11:58

产品列表

PRODUCT